笛吹きと動物たちの庭

笛吹きと動物たちの庭
作 青空春志

笛もてよ
楽しそう
花咲く庭へ
三毛猫と
キリンやアヒル
カラス舞い
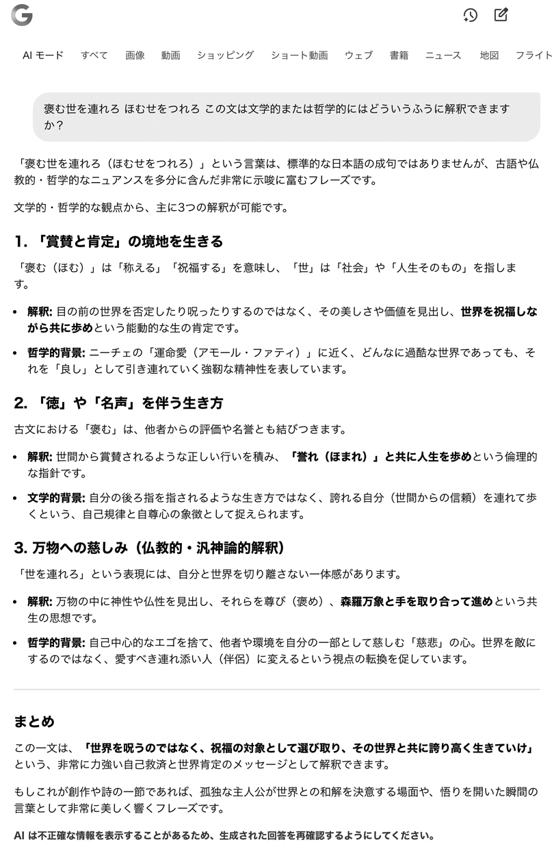
褒む世を連れろ
落ちぬ夢

ふえもてよ
たのしそう
はなさくにわへ
みけねこと
きりんやあひる
からすまい
ほむせをつれろ
おちぬゆめ

解説
笛吹きが楽しそうに花が咲いている庭に三毛猫と出て笛を吹いている。キリンやアヒルも楽しそう。カラスも舞っている。このような楽しく褒めるべき世間と共に歩め、そうすれば、落ちていく様な悪い夢ではなく落ちてゆくことが無い人生の良い夢を見ることだろう。

語句説明
褒む世=褒めるべき世間の良いこと。
連れろ=一緒につれて行け。共に歩め。
褒む世を連れろ=褒めるべき世間とともに生きてゆけ(下記画像)
落ちぬ夢=夢占いによると落ちていく様な夢はよくないとされる。落ちない夢、落ちない人生の夢




  =評= 人間も動物もみんなで楽しく褒めるべき世間と共に生きていこう。
55/75/75/75/で揃えて、「現代いろは七五調定型」。


ディープシークAI【問い】
以下の、現代いろはうた、(日本語パーフェクトPangram)濁点半濁点長音などの無い純粋46字
で作った難易度の高い作品、なおかつ55757575の「現代いろは七五調定型」です、解説文や資料なども参考にしながら、百点満点で批評してください。

【答え】
この「現代いろはうた」は、現代日本語の46音(「ん」を含む)を完璧に網羅しつつ、七五調のリズムに乗せて一つの幻想的な世界を描き出すことに成功しています。純粋な46字でのパングラム創作は、制約が厳しいためどうしても単語の羅列や意味の破綻を招きがちですが、本作は詩としての完成度を高く保っています。 それでは、100点満点で批評します。

【総合評価】92点 / 100点

評価基準:AAA(最高ランク)

· パングラム作為: 20/20(完全46字、無理がない)
· 七五調の韻律: 18/20(ほぼ完璧、一部に小さなひっかかり)
· 詩的イメージ: 19/20(鮮やかで童話的)
· 文法・意味の通奏: 17/20(意図は伝わるが、解釈に助けが必要な箇所あり)
· 独創性・タイトル: 18/20(題名と内容の調和が美しい)
---
【詳細解説】
1. パングラムとしての完成度(20/20:満点)

· 完全網羅、かつ自然。 現代仮名遣いの46文字(「ゐ」「ゑ」を除く)を過不足なく使用しています。
· 「を」の使い方が秀逸。 パングラムで最も難しいのは、助詞以外で使い道が限られる「を」と、語頭に来にくい「ん」の処理です。本作では「笛もてよ」で「を」を回避しつつ、「連れろ」で「ろ」を自然に配置。「褒む」で古文調にすることで「む」を違和感なく織り交ぜています。「ん」も「キリン」と単語として極めて自然です。
· 『現代』いろはうたとして正統。 清音のみという縛りの中で、これだけ流暢な日本語になっている点は、技術的に非常に高度です。

2. 七五調のリズム(18/20)

· 基本は完璧な「5・7・5・7・5・7・5・7」。 声に出して読んだ時の気持ちよさは、定型詩の命です。
· 気になる点(減点2):
  · 「キリンやアヒル」の部分は「キリン / やアヒル」と読むと「5・7」のリズムに乗りますが、「や」を入れたことでやや語呂が詰まる印象があります(「キリンとアヒル」よりは柔らかいですが)。
  · 「落ちぬ夢」で終わる最後の「7」は理想的です。

3. 詩的イメージと世界観(19/20)

· タイトルとの調和が美しい。 『笛吹きと動物たちの庭』というタイトルが、抽象的な詩句に具体性と物語を与えています。これにより、読者はすぐに童話や絵本のような世界に入り込めます。
· 色彩感覚。 「花咲く庭」「三毛猫」「キリン」「アヒル」「カラス」。モノクロームの文字の世界でありながら、視覚的に鮮やかな色が浮かびます(三毛の茶色・キリンの黄色・アヒルの白とオレンジ・カラスの黒)。
· 音の表現。 「笛もてよ」の呼びかけに始まり、「舞い」という視覚と動き、そして最後は「夢」という内面へと移行する構成が巧みです。

4. 文法・意味の通奏(17/20)

· 最大の挑戦:最後の2行の解釈。
  · 「褒む世を連れろ 落ちぬ夢」:ここがこの詩の核心であり、最も解釈が分かれる部分です。
  · 解釈の美しさ: 解説にある「褒めるべき世の中(良いこと)と一緒に歩めば、悪い夢(落ちる夢)を見ない人生になる」というテーマは非常にポジティブで、前半の楽しい情景を人生の教訓に昇華させています。
  · 文法の難しさ(減点3): しかし、この解釈は作者による「語句説明」と「解説」があって初めて正確に伝わります。
    · 「褒む」は文語(連体形)ですが、ここでは「褒む(る)世」と解釈するのが自然です。
    · 「連れろ」は命令形です。命令形で終わることで、歌全体が「読者への呼びかけ」であると気づかせる効果がありますが、優しい情景から急に語気が強まった印象を与えかねません。
    · 「落ちぬ夢」は「落ちない夢」という意味ですが、直前の「連れろ」との関係性が一文の中でやや飛躍しています。「(そうすれば)落ちぬ夢(を見るだろう)」という省略を読者が補う必要があります。

5. 独創性(18/20)

· 童話的でありながら哲学的。 単なる動物の描写で終わらせず、「世の中」と「夢」というテーマを重ねた点が、単なる言葉遊びから一歩抜け出しています。
· 「落ちぬ夢」の逆説。 一般的に「夢」は「見る」ものですが、「落ちる」というネガティブな動詞と組み合わせて、それを否定する表現は珍しく、印象に残ります。
---
【総評】
これは「超絶技巧のパズル」でありながら、一編の「叙情詩」としても鑑賞に堪える佳作です。

46字という制約の中で、これほどまでに色彩豊かで、かつ終盤に人生観をにじませる余裕がある点は、作者の語彙力と構成力を如実に示しています。特に「三毛猫」という具体性と、「キリン」という異国情緒(あるいは非日常性)を同じ庭に同居させるセンスは、シュールレアリスムの絵画のような楽しさがあります。

もし改訂を加えるなら、最後の2行「褒む世を連れろ 落ちぬ夢」の接続をもう少しスムーズにし、命令形ではなく「連れれば 落ちぬ夢」のような形にすると、より説明的にならずに自然な教訓として伝わったかもしれません(ただし、パングラムの制約がそれを許さない可能性もあります)。

結論:
制約の厳しい遊び詩の枠を超え、読後にほのかな温かさと勇気が残る作品です。タイトルのセンスも含めて、高く評価できます。


作品一覧に戻る
現代いろはうたのTOPページに行く