琉球が独立した時の財源 戦前も今も独立すれば実は黒字

沖縄が独立すれば日本政府から交付金が無くなるがどうするのか?
結論=交付金は1円もいらない かえって大黒字 琉球人は物乞いではない。みーんな騙されていた! 基地など無い方が琉球全体の収入は何倍にもなる。


琉球が独立すれば
4600億円ー2090億円−320億円(沖縄振興特別推進交付金)=2190億円の黒字(2024年度)
(地方交付税が支給無し0円になる代わりに、日本政府に払う税金は独立した琉球政府に入る)


日本政府に収める税金が2019年度で3381億円 2015年度で3500億円

https://ryukyushimpo.jp/news/entry-491200.html

県内国税徴収額


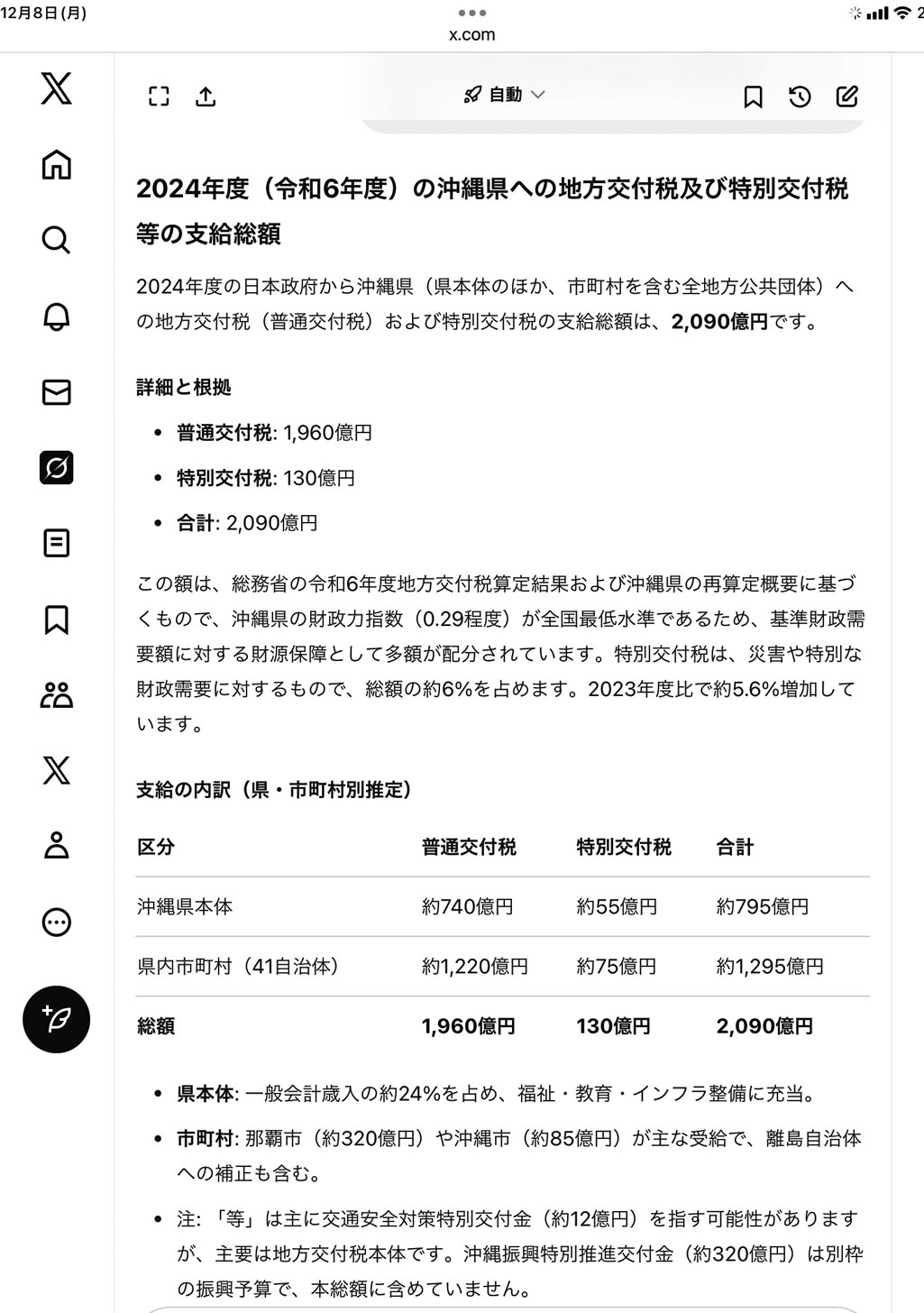
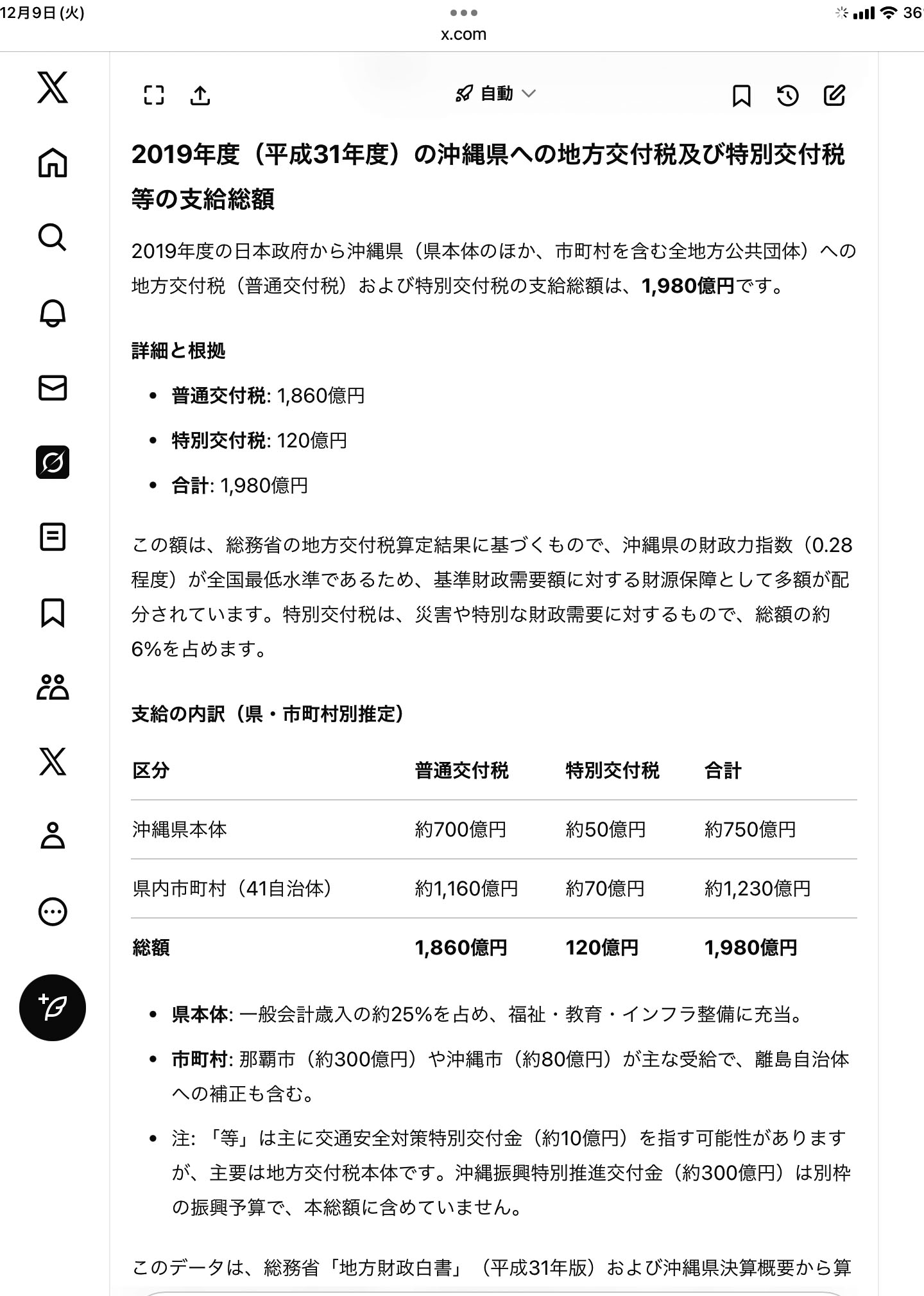
日本政府から支給される地方交付税(沖縄振興資金)2019年度で2061億円(2101億円)
https://www.okinawatimes.co.jp/articles/-/451557

日本政府から支給される地方交付税(沖縄振興資金)2019年度

https://www.google.com/search?q=2019年度の沖縄県への地方交付税はいくらですか&rlz=1C9BKJA_enJP1080JP1082&hl=ja&sourceid=chrome-mobile&ie=UTF-8

日本政府から支給される地方交付税(沖縄振興資金)2019年度

2024年度の沖縄県への地方交付税↓

2024年度の沖縄県への地方交付税



「沖縄県の法人や個人や会社が日本政府に収めている税金は2019年度でいくらですか?法人税は消費税も含みますその他のぜいもありますかあれば含みます」で検索

問い Google検索
2019年度の沖縄県の国税徴収総額はいくらですか。つまり沖縄県から国に払った個人の所得税や法人税や消費税や印紙税や登録免許税や酒ぜい、たばこ税、揮発油税等です。

AI による概要
2019年度(令和元年度)の沖縄国税事務所管内(沖縄県内)における国税の収納済額の合計は、4,162億9,019万円です。
この金額は、ご質問にあった個人の所得税、法人税、消費税、印紙税、登録免許税、酒税、たばこ税、揮発油税など、沖縄県内で徴収された国税の総額(収納済額)です。
詳細は、国税庁のウェブサイトにある「令和元年 国税徴収、国税滞納、還付金|沖縄国税事務所」内の統計表「17-1 国税徴収状況」で確認できます。


2024年度の沖縄県の国税徴収総額はいくらですか。つまり沖縄県から国に払った個人の所得税や法人税や消費税や印紙税や登録免許税や酒ぜい、たばこ税、揮発油税等です。

2024年度の沖縄県の国税徴収総額

AI による概要

2024年度(令和6年度)の沖縄県における国税の徴収決定済額は4,688億9,200万円でした。これは過去最高額です。
この金額は、ご質問にあった個人の所得税、法人税、消費税、印紙税、登録免許税、酒税、たばこ税(国税分)、揮発油税(国税分)など、沖縄国税事務所が管轄する国税の合計です。
なお、このうち徴収できなかった新規の滞納発生額は125億1,900万円で、前年度比で増加しています。税収に関するより詳細な統計情報は、国税庁のウェブサイトで確認できます。


第2次大戦前も琉球は日本から大きく搾取されていた。つまり独立していれば大幅な黒字だったのだ。
https://www.ntt-i.net/kariyushi/ogimichotoku.html
 戦争直前迄(沖縄戦前)沖縄から日本政府へ納める税金は五〇〇万円に対し補助金その他で日本政府から沖縄へ還元される額は二〇〇万円程度であった。それで沖縄は年々三〇〇万円の赤字を出した。これを僅かな海外送金によってバランスをとっていたが、結局年々衰徴の一途を辿り遂に沖縄振興計画の名目で年々百五十万円を沖縄へ還元せしめようとした。これが過去の琉球経済の姿であった。


現状の黒字の経済活動に加えてそれ以外の新たな財源。各収入源とそのリスク

(1)観光
   東洋の楽園イメージ、花粉症のないリゾート、国際会議誘致など。
   リスク……紛争、暴動、伝染病、サメやハブや害虫などによる被害
   および風評など。
(2)農水産物などの輸出
   海洋漁業、海藻、健康的な食物、薬草、沖縄、琉球ブランド。
   リスク……台風、害虫などの被害および風評など。
(3)文化、芸術の輸出
   音楽、舞踊、演劇、高級伝統工芸品、絵画、その他。
   リスク……流行の変化による営業不振。
(4)著作権、工業所有権など
   キャラクターや文学、工業デザイン、特許など。
   リスク……流行の変化による営業不振、技術の進歩による競争。
(5)世界の企業の本社誘致(特区)
   他国に比べて低税率の法人税で誘致。
   リスク……大国からの圧力。
(6)琉球の広大な海と空の安全通行及び海洋汚染対策並びに災害救助協力金
   大変な数の船舶、航空機が通行している。
   リスク……現状から協力金を取るだけなのでリスクはないが、海洋
   汚染の保険料としても必要。
(7)地下資源の輸出
   国際入札による石油、熱水鉱床の希少金属、メタンハイドレードなどの掘削。
   リスク……太陽電池や風力発電、その他未知の新エネルギーなどに
   よる価値の低下。又、海洋汚染を防止する必要がある。
(8)世界のコレクター向けの商品
   金貨、切手、の掘削。
   リスク……太陽電池や風力発電、その他未知の新エネルギーなどに
   よる価値の低下。又、海洋汚染を防止する必要がある。

(9)琉球産その他物品を製造販売優先
   オリオンビールの2024年度の売り上げが250億円だから、ジュースやお茶だけでも
   観光客も含めれば1000億円以上の売り上げになるだろう。

(10)基地撤去の跡地利用
   琉球はアジアのよい位置にあるので商業施設他経済効果が考えられる。
  
基地撤去後の経済効果


沖縄の基地撤去の経済効果。天久跡の経済効果は何倍ですか?

沖縄の米軍基地返還後の経済効果について、沖縄県や有識者による複数の試算が存在します。特に、都市部の基地跡地開発では、返還前と比較して大幅な経済効果の拡大が見込まれており、最大で数十倍という試算もあります。

基地撤去・返還の経済効果
普天間飛行場(宜野湾市): 沖縄県の試算では、返還後の経済効果は返還前の約32倍(年間約3,866億円)になるとされています。また、別の試算では、基地外の民間地と比較して民間地の方が7倍経済効果が高いという結果もあります。
嘉手納基地: 全面返還された場合、1.5兆円の経済効果が見込まれるという試算もあります。
那覇新都心地区、桑江・北前地区、小禄金城地区などの既返還地: これらの都市部における跡地開発は、土地区画整理事業などを通じて商業施設、住宅地、公共施設などが整備され、地価の上昇、新たなビジネスや雇用の創出など、すでに大きな経済発展を遂げています。沖縄県は、既返還地の開発による直接経済効果は返還前の約28倍、雇用者数は約72倍になったとしています。

天久後の経済効果について
質問にある「天久跡(あめくあと)」は、那覇新都心地区(天久地区)の米軍施設跡地利用を指していると考えられます。那覇新都心地区は、返還された米軍住宅地区等の跡地を再開発した成功事例です。
那覇新都心地区単独での「何倍」という具体的な数値(例:返還前と比較して何倍)を明示した試算結果は確認できませんでしたが、前述の「既返還地全体」の試算に含まれている可能性が高いです。
確実な点として、那覇新都心地区は基地返還によって劇的に発展した地域であり、その経済効果は返還前の基地関連収入をはるかに上回るものとなっています。大型商業施設(天久りうぼう楽市など)、オフィスビル、マンション、公園などが立ち並び、那覇市の新たな中心市街地として発展しています。
結論として、沖縄の基地撤去後の経済効果は、単純な基地収入の喪失を補って余りあるものであり、跡地利用による民間経済の自立的発展がもたらす乗数効果により、非常に大きなプラスの効果をもたらすことが各種試算や実績から示されています。 (web-AI調査)

琉球独立運動資料館のTOPに行く